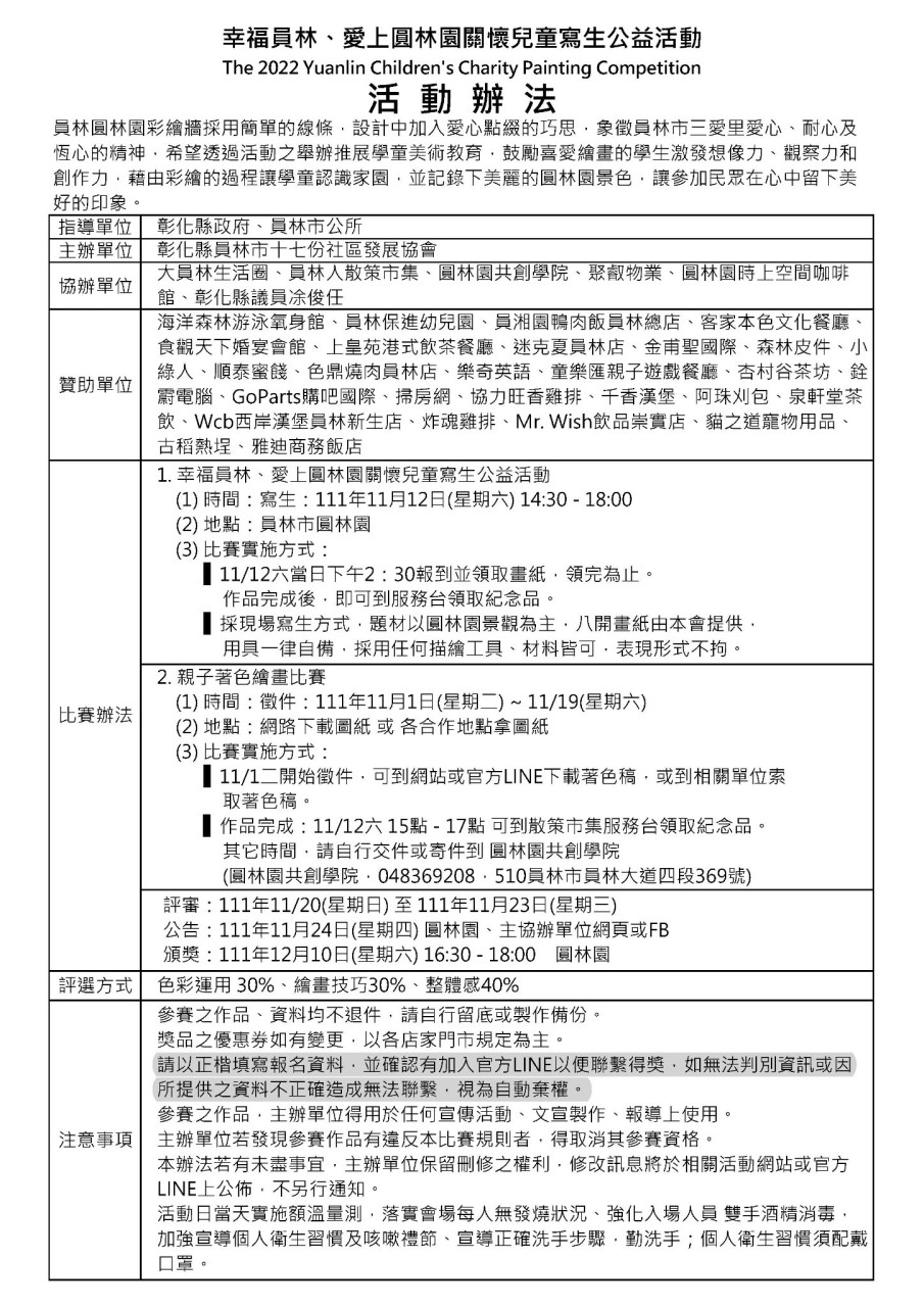
幸福員林愛上圓林園關懷兒童寫生公益活動

上一則公告 下一則公告

一般公告 / 張貼者 訓育組長    


張貼日期: 2022-11-04 08:29:18  點閱:317


畫紙已放置於學務處外面 數量有限

如無畫紙可自行下載使用  如附件
 


近月內熱門公告
  • 2025-12-23 94
      公告~本校115學年度實施學生人數總量管制相關事項說明
  • 2025-12-31 93
      修正-彰化縣員林市員東國民小學114學年度第4次代理教師甄選簡章(...
  • 2026-01-08 72
      彰化縣員林市員東國民小學114學年度第4次代理教師甄選第3階段招...
  • 2025-12-23 54
      115學年度國民中小學藝術才能班(音樂類)招生鑑定簡章
  • 2026-01-07 52
      彰化縣員林市員東國民小學114學年度第4次代理教師甄選第2階段招...
  • 2025-12-23 51
      轉知縣府辦理「彰化縣政府115年寒假運動營-彰化FUN寒假•運動遊學...
  • 2026-01-05 44
      各級學校115年寒假期間學生活動安全注意事項
  • 2026-01-06 41
      彰化縣員林市員東國民小學114學年度第4次代理教師甄選第1階段招...
  • 2025-12-23 39
      115學年度國民中小學藝術才能班(美術類)招生鑑定簡章
  • 2025-12-23 38
      115學年度國民中小學藝術才能班(舞蹈類)招生鑑定簡章
  • 2026-01-02 37
      轉知:115學年度國民中學學術性向資賦優異學生鑑定簡章及大同國...
  • 2025-12-31 36
      賀~四年甲班蔡苡芯獲中華珠心算數學教育學會114年度全國心算暨數...
  • 2025-12-31 35
      彰化縣員林市員東國民小學 114 學年度第 4 次代理教師甄選簡章 (...
  • 2025-12-22 31
      交通部「受終身不得考領駕駛執照處分重新申請考驗辦法」第二條、...
  • 2025-12-30 30
      恭喜六乙鄭瑀安參加【114學年度國際身心障礙者日宣導週藝文比賽(...
  • 2025-12-21 27
      員林分局東山派出所-犯罪預防宣導【小心假冒政府的詐騙網址】
  • 2026-01-12 27
      轉知縣長媽媽給國小學生寒假的一封信
  • 2025-12-26 26
      轉知「115年至117年-全國公教員工年金保險方案」(以下簡 稱本保...
  • 2026-01-02 26
      檢送:教育部「中小學使用生成式人工智慧注意事項2.0」相關說明
  • 2025-12-29 25
      轉知公務員赴陸港澳管理機制精進措施」宣導海報1份。